Expedia Itinerary Change
Also keep in mind visiting family and specific dates need to be. Currently Expedia Rewards members progress to.
Does Expedia Price Match How To Get The Lowest Fare
25 out of 5.
Expedia itinerary change. A long wait to fix this Expedia booking mistake. To change your hotel reservation by cancelling and rebooking sign in and go to My Itineraries. Its taking longer than usual to reach our agents by phone or chat. Changes to what your. Save La Quinta Inn Suites by Wyndham Columbus - Edinburgh to your lists. Compare Marion accommodation 3 Star deals photos and reviews from 2M Aussie Kiwi travellers.
Search book save today. Not surprisingly her problem wasnt fixed as promised. Select the itinerary you would like to change. So after 72 hours Emerson started to call Chase. Ask about a refund. Luckily Expedia allows you to change the name on your reservation for free.
Once you have completed the. Try canceling or changing your flights by connecting with the Virtual Agent or quickly get answers to your questions from this. From the main webpage click the My Trip tab and select the booking or itinerary. MXN PEN S. In Hotel overview select Change this reservation and follow the instructions. Expedia travel itineraries - stay on top of your travel plans quickly and easily with the latest updates.
Please note that you cannot change or cancel an Expedia Unpublished Rate hotel. Welcome to displayDomain a US site operated by Expedia Inc a Washington. Hey guys I recently booked a multi-stop ticket with Expedia through a number of different airlinesThe flight is LHR-YYZ YYZ-EWR EWR-VYR and finally YVR-LHR. We aim to offer a single simpler path towards reaching higher membership tiers. Just type in your name email address itinerary number optional message how Expedia can help you and add an attachment optional. Ad Find Deals on Sightseeing Tours Activities Must-See Attractions - Book Today.
La Quinta Inn Suites by Wyndham Columbus - Edinburgh. SAR USD ZAR R. To change a flight on Expedia If you need to change a flight after youve already booked it with Expedia youll have to call their customer support team at 1-866-310-5768. Changes to how you can move through membership tiers. Your itinerary number will be in your confirmation email. After completing the questions press the send.
Follow the instructions above under How to change your Expedia hotel booking to make this change. ARS CLP CNY COP EGP ISK kr. Make sure the Upcoming button is selected at the top of your screen. Jetblue itinerary change via Expedia. I booked a flight around best times and car rental reservations I could find. Sign in to view your bookings.
Your Virtual Agent is here to help. You can only access your trip information and Expedia Rewards points from the. Looking for the best 3 Star hotels in Marion. Ad Find Deals on Sightseeing Tours Activities Must-See Attractions - Book Today. In Upcoming select the itinerary you wish to change. You can only access your trip information and Expedia Rewards points.

How To Cancel Flights And Hotel Bookings On Expedia

How To Book Flight Tickets With 24 Hour Free Cancellation On Expedia A Step By Step Guide Visa Traveler
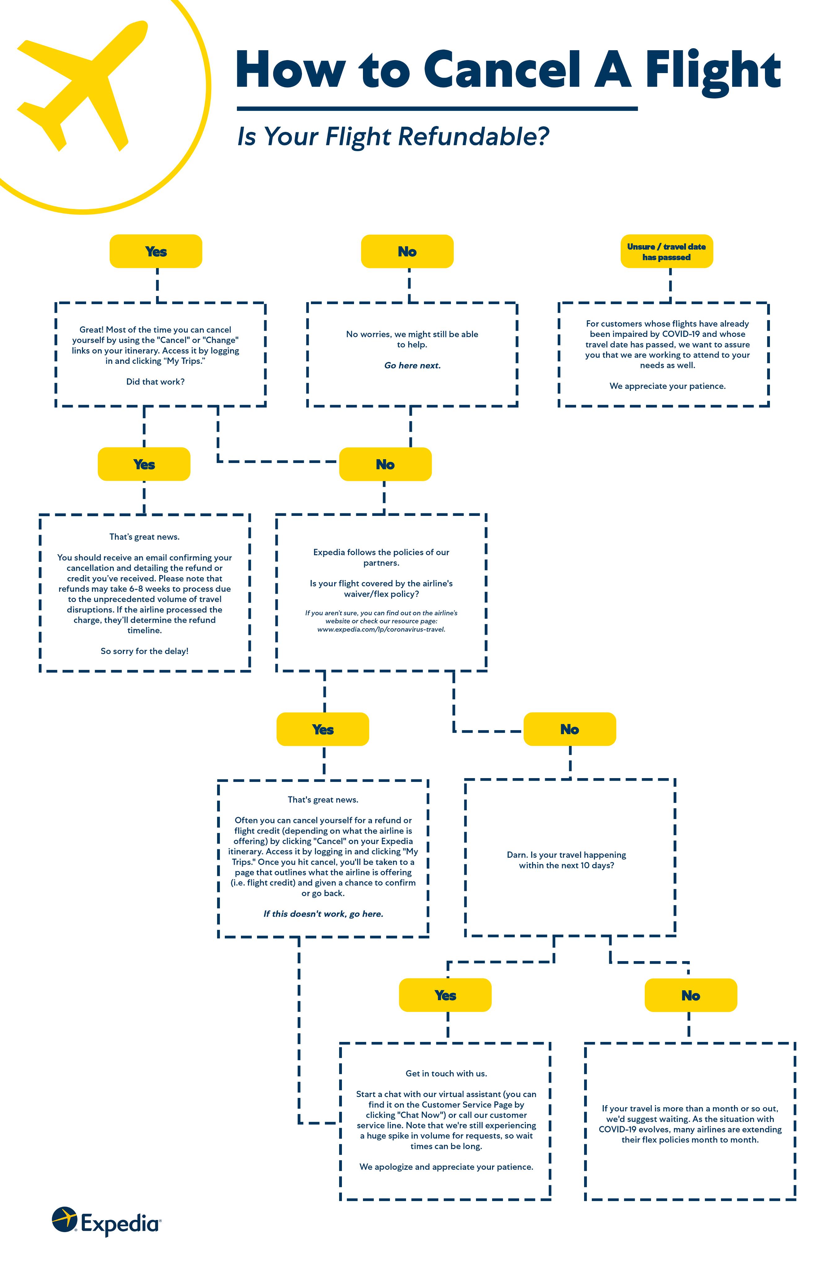
Expedia Pa Twitter We Created A Quick Guide That Tackles Some Of The Most Common Questions Customers Have When Canceling Their Flight Or Hotel On Expedia Use These Flowcharts To Find Out
How To Cancel Your Expedia Flight If It S Eligible

Expedia Boulder City 19092019 Itinerary 3267300701603 Important Information We Recommend You Complete Online Check In And Pre Purchase All Extras Or Bagrage Allowances Prior To Travelling To Avoid Higher Fees Charged By Some
Century Finally Produces Some Airline Ticket Info But Won T Say Who Traveled Northescambia Com
How To Find Your Itinerary On The Expedia Website Or App Business Insider Plus 2 More

Book Your Flight And Hotel Now Pay Later Expedia Viewfinder
How To Cancel Your Expedia Flight If It S Eligible

How To Cancel Expedia Uk Contact Numbers

How To Book Flight Tickets With 24 Hour Free Cancellation On Expedia A Step By Step Guide Visa Traveler
How To Find Your Itinerary On The Expedia Website Or App Business Insider Plus 2 More
![]()
3 Ways To Cancel A Hotel Reservation On Expedia Wikihow

Manage Your Expedia Itineraries Here Expedia Com
Posting Komentar untuk "Expedia Itinerary Change"